skip to main content

Pracoviště úřadu

Úřad městského obvodu Ostrava Jih
Horní 791/3
700 30 Ostrava-Hrabůvka

Informace:

Spojovatelka:
599 430 486
Adresa elektronické podatelny:
posta@ovajih.cz
Redakce Jížních listů:
jizni.listy@ovajih.cz
ID datové schránky:
2s3brdz
IČ:
00845451
DIČ:
CZ00845451
Kontaktní seznam:
ZDE

Kontakty a úřední hodiny:

PO a ST: 8:00 - 12:00 a 13:00 - 17:00

Správní činnost:

PO a ST: 8:00 - 12:00 a 13:00 - 17:00

ČT: 8:00 - 11:30 a 12:30 - 16:00

Správní činnost:

PO a ST: 8:00 - 12:00 a 13:00 - 17:00

ČT: 8:00 - 11:30 a 12:30 - 16:00

Podatelna:

PO a ST a ČT: 8:00 - 17:00

ÚT: 8:00 - 15:00

PÁ: 8:00 - 13:00

Pokladna:

PO a ST: 8:00 - 12:00 a 13:00 - 17:00

ÚT a ČT: 8:00 - 11:30 a 12:30 - 14:00

PÁ: 8:00 - 12:00

Kontaktní centrum Magistrátu města Ostravy

Telefonní číslo:
599 499 311
Fax:
599 442 386
Adresy dalších pracovišť MMO
  • informace o úředních hodinách, potřebných dokladech, formulářích, zákonných lhůtách
  • objednání termínu návštěvy na vybraná pracoviště Magistrátu města Ostravy a úřadů městských obvodů
  • informace o využívání elektronického Modulu Integrovaných Agend eMIA (elektronické formuláře) a objednávkového systému eOBS

Neurgentní linka městské policie

Na neurgentní Zelené lince 800 199 922 lze nepřetržitě 24 hodin denně nahlásit závadu nebo poškození veřejně prospěšného zařízení, např. závady na dopravním značení, poškozené lavičky, jízdenkové automaty, jízdní řády, nefunkční veřejné osvětlení nebo signalizační zařízení křižovatek, závady rozvodných a vodovodních sítí, neschůdnost chodníků, neupravenou veřejnou zeleň. Občané na ni mohou oznámit také černé skládky nebo nález uhynulých zvířat a další podněty. Zelená linka MP

Městský obvod Ostrava Jih

Kontakt

 

 

 

 

 

 

  • O Jihu O obvodu, Aktuálně, Zpravodajství...
    Jih
    • Základní informace
    • Symboly obvodu
    • Historie
    • Zajímavosti
    Zpravodajství
    • Aktuálně
    • Tiskové zprávy
    • Jižní listy
    • Akce na jihu
  • Radnice Úřední deska, Úřad, Kontakty...
    Úřad
    • Kontaktní seznam
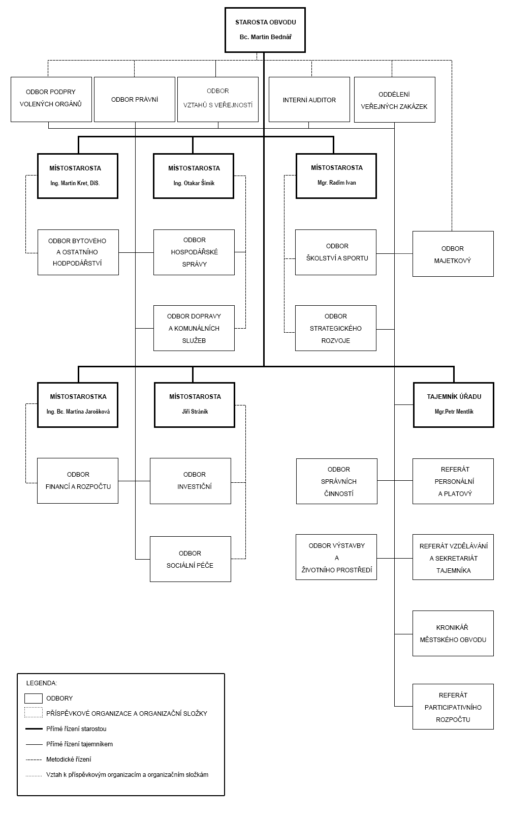
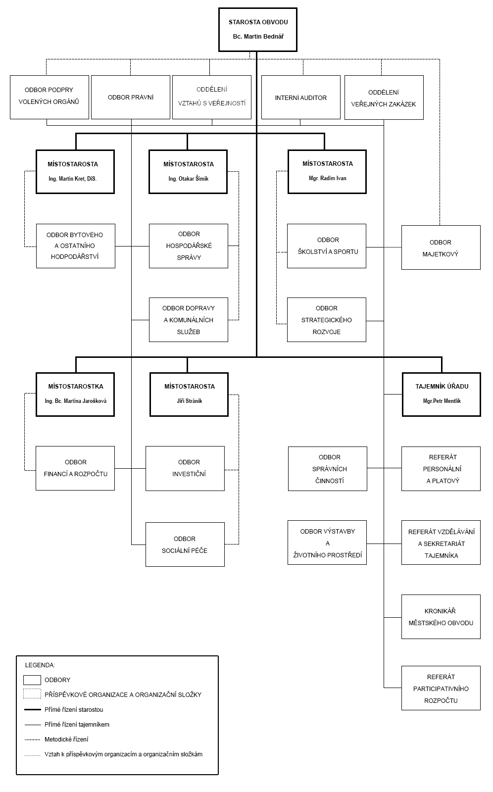
    • Organizační struktura
    • Orgány samosprávy
    • Úřední hodiny
    • Elektronická podatelna
    • Objednávkový systém
    Informace
    • Povinně zveřejňované informace
    • Úřední deska
    • Rozpočet
    • Veřejné zakázky
    • Volná místa
    • Dotace a dary
    • Participativní rozpočet
    • Důležité informace
    • Ochrana oznamovatelů
  • Občan Potřebuji si vyřídit, Služby...
    Životní situace
    • Potřebuji si vyřídit
    • Ochrana osobních údajů (GDPR)
    • Czech Point
    • Obecní pošta
    Služby
    • Uzavření manželství
    • Sběrné dvory a velkoobjemové kontejnery
    • Senior EXPRES
    • Sociální služby
    • Ztráty a nálezy
    • Jubilejní svatby
    • Vítání občánků
    • Nabídka pronájmů a prodej nemovitostí
    • Bezplatná právní poradna
  • Informační rozcestník Kultura, sport, školy, instituce, odkazy...
    Organizace
      • Základní a mateřské školy
      • Kultura a kulturní zařízení
      • Prevence kriminality a volný čas
      • Sport a sportovní zařízení
      • Senioři na Jihu
    Informace
    • Volby
    • Informace občanům
    • Slavnostní akce
    • Důležité kontakty
    • Evropské projekty
    • Změny pracovišť
    • Sbírka pro Provaznickou 76

 

 

 

 

 

 

 

 

 

 

 

 

  • O Jihu O obvodu, Aktuálně, Zpravodajství...
    Jih
    • Základní informace
    • Symboly obvodu
    • Historie
    • Zajímavosti
    Zpravodajství
    • Aktuálně
    • Tiskové zprávy
    • Jižní listy
    • Akce na jihu
  • Radnice Úřední deska, Úřad, Kontakty...
    Úřad
    • Kontaktní seznam
    • Organizační struktura
    • Orgány samosprávy
    • Úřední hodiny
    • Elektronická podatelna
    • Objednávkový systém
    Informace
    • Povinně zveřejňované informace
    • Úřední deska
    • Rozpočet
    • Veřejné zakázky
    • Volná místa
    • Dotace a dary
    • Participativní rozpočet
    • Důležité informace
    • Ochrana oznamovatelů
  • Občan Potřebuji si vyřídit, Služby...
    Životní situace
    • Potřebuji si vyřídit
    • Ochrana osobních údajů (GDPR)
    • Czech Point
    • Obecní pošta
    Služby
    • Uzavření manželství
    • Sběrné dvory a velkoobjemové kontejnery
    • Senior EXPRES
    • Sociální služby
    • Ztráty a nálezy
    • Jubilejní svatby
    • Vítání občánků
    • Nabídka pronájmů a prodej nemovitostí
    • Bezplatná právní poradna
  • Informační rozcestník Kultura, sport, školy, instituce, odkazy...
    Organizace
      • Základní a mateřské školy
      • Kultura a kulturní zařízení
      • Prevence kriminality a volný čas
      • Sport a sportovní zařízení
      • Senioři na Jihu
    Informace
    • Volby
    • Informace občanům
    • Slavnostní akce
    • Důležité kontakty
    • Evropské projekty
    • Změny pracovišť
    • Sbírka pro Provaznickou 76

 

 

 

 

 

 

Info

Lukeštík Tomáš

Poslední položky vytvořené tímto uživatelem

12.05.2026 Zápis 103. rada
12.05.2026 103. rada
12.05.2026 Zsady_SeniorExpres_07_05_2026.pdf
30.04.2026 cestne_prohlaseni.docx
30.04.2026 cestne_prohlaseni.pdf
30.04.2026 zadost_o_poskytnuti_ucelove_dotace.docx
30.04.2026 zadost_o_poskytnuti_ucelove_dotace.pdf
30.04.2026 verejnopravnismlouva_o_poskytnuti_ucelove_dotace_2026__zdravotni_pomucky.pdf
30.04.2026 vseobecne_podminky_individulni_dotace.pdf
30.04.2026 ÚČELOVÉ DOTACE PRO FYZICKÉ OSOBY NA ROK 2026

Všechny položky vytvořené uživatelem Lukeštík Tomáš...

O Jihu
  • Aktuálně
  • Logo městského obvodu
  • Tiskové zprávy
  • Základní údaje
  • Historie
  • Zajímavosti
  • Fotogalerie, videa a TV reportáže
  • Jižní listy
  • Logo městského obvodu
Radnice
  • Úřední deska
  • Orgány samosprávy
  • Povinně zveřejňované informace
  • Úřad
  • Telefonní seznam
  • Profil zadavatele (Veřejné zakázky)
  • Ochrana osobních údajů (GDPR)
  • Volná místa
Občan
  • Potřebuji si vyřídit
  • Důležité informace
  • Sociální služby
  • Ztráty a nálezy
  • DOTACE A DARY - FINANČNÍ PODPORA ORGANIZACÍM
  • Elektronická podatelna
  • Nabídka pronájmů
  • Participativní rozpočet
  • Sběrné dvory a velkoobjemové kontejnery
Informační rozcestník
  • Základní a mateřské školy
  • Kultura a kulturní zařízení
  • Prevence kriminality a volný čas
  • Sport a sportovní zařízení
  • Evropské projekty
  • Důležité kontakty
  • Změny pracovišť
  • Slavnostní akce
Nejčastěji se ptáte
  • Úřední deska
  • Úřední hodiny
  • Potřebuji si vyřídit
  • O Ostravě Jih
  • Ostrava
Rychlý kontakt
Poslední změna: Čtvrtek 31.05.2012 15:58 - admin

Úřad městského obvodu Ostrava-Jih, Horní 3, 700 30 Ostrava-Hrabůvka
Všechna práva vyhrazena - použití obsahu nebo jeho částí je možné pouze se souhlasem Úřadu městského obvodu Ostrava-Jih.
Webové stránky jsou ve správě společnosti OVANET a.s.

  • Mapa portálu
  • Přístupnost
  • Vyhledat
  • Nastavení cookies
logo obvodu